Казначейство и Бюджетирование
Решение предназначено для управления финансовыми ресурсами предприятий, позволяющее в режиме реального времени осуществлять формирование всех видов бюджетов: БДДС, Бюджет по балансовому листу и БДР
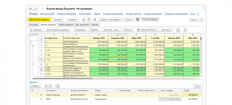
- Формирование месячных, квартальных и годовых бюджетов проектов
- Автоматический сбор и регистрация заявок на расходование денежных средств с контролем по БДДС
- Платежный календарь и ежедневные реестры платежей
- План-фактный анализ в разрезе управленческих аналитик
- Скользящее планирование с регулярной актуализацией бюджетов
- Централизованное управление платежами для предприятий со сложной организационной структурой
- Контроль за исполнением бюджетов и план-фактный анализ с детализацией данных до первичных документов
Возможности БИТ.СТРОИТЕЛЬСТВО/Казначейство и бюджетирование
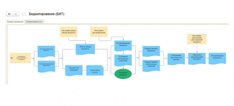
Как работает модуль?
Задачи, которые вы решите с БИТ.СТРОИТЕЛЬСТВО/Казначейство и Бюджетирование
- Формирование бюджетов по объектам строительства.
- Организация системы согласования бюджетов и установка ролей для контроля за исполнением.
- Автоматическое отражение факта по бюджетам на основании подписанных актов о приемке работ.
- Формирование графиков платежей для избежания кассовых разрывов.
- План-фактный анализ доходов и расходов в разрезе объектов строительства.
- Управление бюджетом запасов, закупок, продаж, операционных расходов, прибылей и убытков, движения денежных средств, финансовых вложений и инвестиций.
- Формирование прогнозного баланса.
- Получение в режиме онлайн оперативных данных для принятия управленческих решений.
Варианты поставки БИТ.СТРОИТЕЛЬСТВО/Казначейство и Бюджетирование Все модули
Затрудняетесь с выбором?
Посмотрите БИТ.СТРОИТЕЛЬСТВО вживую! Оформите заявку и оператор свяжется с Вами, чтобы назначить удобное время для проведения бесплатной демонстрации.
Мобильное приложение для визирования
Оперативное согласование платежей и документов
- Постановка и контроль за исполнением задач
- Согласование заявок на расходование ДС и документов
- Настройка push-уведомлений
- Безопасная передача данных
Внедрение БИТ.СТРОИТЕЛЬСТВО
Консультационное внедрение
Вы планируете внедрить продукт полностью своими силами, у вас для этого достаточно ресурсов и компетенций. Воспользуйтесь нашим экспертным опытом для уверенного старта и реализации проекта. Если по ходу проекта возникнут сложности, и вам понадобится экспертная помощь - мы будем рядом.
Типовое внедрение
Для большинства компаний мы рекомендуем наш пакет типового внедрения - быстрый запуск системы в стандартном функционале.
Он включает в себя:
- предпроектное обследование
- моделирование — сравнение текущих бизнес-процессов с типовым функционалом решения
- внедрение, в том числе: перенос данных, интеграцию с текущей IT-архитектурой, настройку ролей и прав
- запуск в опытно-промышленную эксплуатацию
Проектное внедрение
Если у вас сложные и уникальные бизнес-процессы, вы работаете на крупном предприятии или в холдинге, то вам необходим полный проект комплексной автоматизации.
Наши эксперты и консультанты по БИТ.СТРОИТЕЛЬСТВО помогут на всех этапах подготовки, оценки, обоснования и защиты проекта. Мы выполняем проекты с наилучшими показателями надежности и качества.
Попробуйте программу в действии прямо сейчас, заказав бесплатную демонстрацию